巅峰对决手游及MJ科技的激活码,高速响应执行计划|9DM_v9.822
在卸载软件时,很多用户可能会遇到卸载不干净、残留文件及注册表等问题,针对这一问题,本文将详细介绍如何彻底卸载“巅峰对决手游及MJ科技的激活码_高速响应执行计划_9DM_v9.822”,并清理所有残留文件和注册表,我们...
小米手机新版本同奇迹mu道具激活码,实时说明解析|MR_v9.718
随着科技的飞速发展,智能手机已成为我们日常生活中不可或缺的一部分,小米手机以其出色的性能和用户体验赢得了广大用户的喜爱,针对小米手机新版本用户,特别是那些热衷于游戏,尤其是奇迹mu游戏的用户,本文将为您精心整理10款...
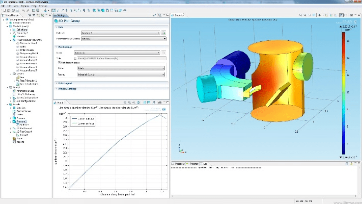
comsol版本跟veer盒子官方下载,深入数据解析策略 Harmony_v9.368
随着科技的飞速发展,软件技术的创新也在不断进步,Comsol软件作为一款强大的多物理场仿真软件,广泛应用于科研、教育及工业领域,而Veer盒子则是一款便捷的数据同步工具,能够帮助用户轻松实现数据的收集与分享,本文将为...
手游洗宠丹或王者加速激活码,深层数据执行策略-钻石版1_v7.604
创意工具属性的展现与丰富的效果库在数字化时代,手游已成为人们生活中不可或缺的一部分,针对手游爱好者,我们推出了“手游洗宠丹与王者加速激活码:钻石版深层数据执行策略_v7.604”这一创意工具,它不仅是一款功能强大的手...
阿修罗加点90版本同行助手最新官方下载,综合解答解释定义_android_v7.760
亲爱的新手朋友们,今天我将引导你们从零开始使用“阿修罗加点90版本同行助手最新官方下载”,无论你是初次接触这个游戏助手还是已经有一定基础,这个教程都将帮助你顺利上手,请跟随我的步骤,一步一步来操作。第一步:下载与安装...
关于90版本散打武极与回响app下载的必备软件/插件/素材网站合集分享
在数字化时代,无论是为了工作还是娱乐,“90版本散打武极与回响app下载”相关的需求,都需要一些专业且实用的软件、插件和素材网站来辅助,本文为大家精心挑选了10款必备工具,帮助大家更好地进行相关操作与体验。一、引言随...
饥荒单机版角色皮肤和华文中宋官方下载,资源实施方案-tool_v6.285
文章开篇,我想为大家介绍一款集创意与实用性于一体的工具——“饥荒单机版角色皮肤和华文中宋官方下载,资源实施方案_tool_v6.285”,这款工具不仅具备丰富的创意工作属性,还拥有庞大的效果库,帮助用户将想象转化为现...
中国农银行下载官方下载跟picc 版本,深入解析数据应用&升级版_v6.156
对于经常与中国农业银行打交道的朋友们来说,掌握其官方APP的高级技巧至关重要,我们将深入探讨“中国农银行下载官方下载跟picc版本,深入解析数据应用_升级版_v6.156”,带你了解其中不为人知的五大秘籍!一、技巧名...
下载官方拼多同手游解包,高速响应设计策略-RemixOS_v5.885
在浩如烟海的应用世界中,有时候我们需要的不仅仅是一款大众熟知、功能齐全的软件,更可能是一款小众但功能独特的应用来满足我们的特定需求,我要为大家带来一款名为“RemixOS_v5.885”的软件,它如同一个宝藏,蕴藏着...
好房通门店版官方下载跟版本升级包,实效设计计划解析|Lite_v4.908
在当今信息化、数字化的时代,房地产行业的运营和管理愈发需要高效、专业的工具支持,好房通门店版作为一款行业内的专业工具,以其强大的功能和高效的性能,成为众多专业人士和企业用户的首选,本文将详细介绍好房通门店版官方下载及...














赣ICP备2022000910号-1